Java Roadmap

2023. 10. 12. 20:19Programming Language/Java

반응형

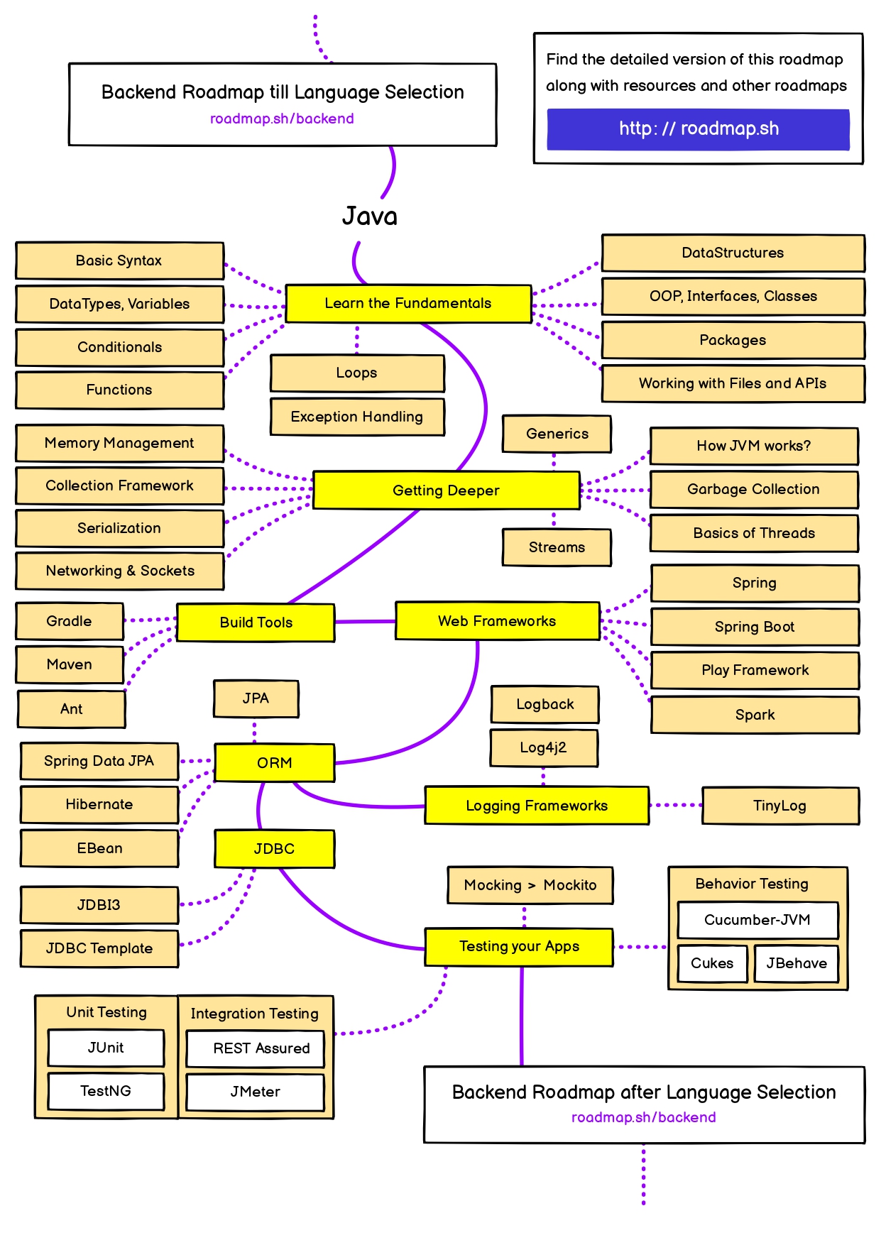
자바에 대한 전체적인 RoadMap이다.(출처: https://roadmap.sh/java)

아래의 Road Map을 기반으로 천천히 하나씩 풀어 내보려고 한다.

반응형

'Programming Language > Java' 카테고리의 다른 글

DB에서 전달 받은 BLOB데이터 처리하기  (0) 2023.11.24